(通讯员徐一帆 编辑王孟雪)近日,公司生物系博士研究生李杨与导师曾宪春教授的最新研究成果—“Hydrogen gas oxidation-driven reductive mobilization of arsenic in solid phase contributing to arsenite contamination in groundwater: Insights from metagenomic and microcosm analyses”在国际知名期刊《Journal of Hazardous Materials》上发表。

异化砷酸盐还原菌(DARPs)在固相砷的还原性溶解和迁移过程中发挥着关键作用。研究发现,DARPs能利用可溶性有机碳作为电子供体在厌氧条件下将固相As(V)还原为流动性与毒性更大的As(III),这一反应被认为是驱动地高砷地下水形成的主要因素。然而,在一些可溶性有机碳匮乏的地层,含水层仍存在高浓度的可溶性As(III),其微生物机制尚不清楚。因此,我们推测,DARPs除能利用可溶性有机物碳外,可能还能利用某些无机物作为电子供体在厌氧条件下驱动固相As(V)的还原、溶解和释放。我们进一步推测,氢气作为一种重要的电子载体,可能就是这种无机物候选者之一。为了验证这一推测,本研究采用宏基因组与微生物技术,在DARPs群落水平研究发现,接近一半的环境DARPs具有独特的催化氢气氧化偶联As(V)还原的操纵子基因;研究表明,它们能以氢气作为电子供体和能量来源,有效催化固相As(V)的还原性溶解。这是微生物介导高砷地下水形成的新机制。
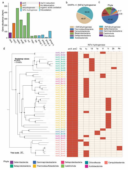
首先,为了确定DARPs是否具有利用氢气进行自养生长的分子基础,通过对砷污染土壤样品进行多轮富集培养,我们成功制备了一个富含DARPs的富集液,并对其进行了宏基因组分析。结果显示,约46.7%的DARPs含有至少一种I型Ni-Fe氢化酶基因(图1)。结果表明,Ni-Fe氢化酶从氢气中获取电子后,这些电子通过细胞色素C传递给ArrB,最终到达ArrA,ArrA直接催化As(V)的还原。参与这一过程的所有蛋白质和酶均在组装的DARP基因组(MAGs)中完整编码,为我们所提出的DARPs催化氢气氧化偶联As(V)还原反应提供了宏基因组学证据。

图1: 富含砷还原酶ArrA的DARPs富集液的宏基因组分析
然后,为了证实DARPs确实具备利用氢气作为唯一电子供体催化As(V)厌氧还原的活性,我们进行了功能性实验。功能实验表明,DARPs在严格厌氧条件下表现出显著的氢气氧化和As(V)还原能力(图2)。

图2: DARPs在厌氧条件下催化氢气氧化偶联砷还原反应。
最后,为了探究DARPs是否能以氢气作为唯一电子供体催化固相中As(V)的还原性释放,我们分别从SZ(固相砷含量高)和SC(固相砷含量低)土壤中制备了两种富集的DARPs进行了砷释放实验。结果表明,DARPs确实能利用氢气作为电子供体,高效催化固相砷的还原性溶解与释放,从而显著促进砷在地下水中的污染(图3)。

图3: DARPs介导的与氢气氧化偶联的毒砂中固相砷还原性释放。
总而言之,本研究通过宏基因组学和微生物分析,发现了微生物催化氢气氧化偶联固相砷还原这一新的生物地球化学反应,解释了为什么在可溶性有机碳匮乏的地下环境中,依然会发生固相砷的还原性溶解与释放。这一发现为地质与环境微生物领域提供了新知识,并丰富了微生物介导的高砷地下水形成的微生物学机制。
该项研究成果受国家自然科学基金委创新研究群体项目(41521001)和国家自然科学基金面上项目(41472219)联合资助。
论文信息:Li, Y(李杨), Xiao L.H(肖林海), Zeng X.C*(曾宪春). Hydrogen gas oxidation-driven reductive mobilization of arsenic in solid phase contributing to arsenite contamination in groundwater: Insights from metagenomic and microcosm analyses. Journal of hazardous materials, 2025, 488, 137444.
文章链接:https://doi.org/10.1016/j.jhazmat.2025.137444.